以下为演讲内容整理:
大家好,又到了一年一度的WIM创新者年会,今年的年会主题是:“AI for X,未来产业范式跃迁”。本次年会包含两个部分,一部分是人工智能带来的产业升级,另一部分是未来产业创新。
人工智能从诞生至今历经三次发展浪潮,随着算力和数据的倍数增长,目前处于人工智能高速发展的第三波浪潮阶段,显著特征为生成式AI技术路径凸显。
根据新兴技术成熟度曲线的分析,生成式AI处于期望膨胀期,目前生成式AI能实现长文本、长代码、图片和视频生成,未来将向多模态生成迈进。未来乐观预测2040年将成为AGI元年,迎来第四波浪潮。
人工智能技术的范式跃进,将对生产力三要素劳动者、劳动资料和劳动对象带来深远的影响,有望将劳动效率从“量变”提升到“质变”。
未来产业的重要意义
在全球地缘政治动荡与经济形式疲软的背景下,六大未来产业对中国经济发展意义重大。
它是创新驱动与产业升级的源动力,是经济增长与结构优化的牵引力,是消费升级与需求拓展推动力,是出海竞争与国际合作的支撑力。
产业升级与创新
人工智能不仅促进了传统产业的全面升级,也驱动未来产业从细微的量变迈向颠覆性的质变。它深度融合创新元素,赋能传统产业焕发新生,同时开辟出前所未有的未来领域,引领中国经济大步迈入一个智能化、高效化且可持续发展的崭新纪元。
AI for X 产业升级核心观点:
1.AI for Science:以加速和优化科学计算为主,暂未渗透基础理论启发
2.AI硬件:生成式AI与硬件加速融合,办公教育成高潜赛道
3.具身智能:具身智能成新浪潮,人形机器人优先工业场景落地
4.无人驾驶:Robotaxi将于2027年遇拐点,规模预计超150亿元
5.AI for 消费:加速智能化改造,催生零售新业态,打造个性化生活圈
6.AI for 农业:迈向智能、精准、高效、可持续的现代农业新形态
7.AI for 健康:AI技术推动健康产业向智能化、精准化发展
8.AI for 金融:人工智能及大模型在金融科技当中的落地将进一步加速
六大未来产业创新核心观点:
1.未来制造:AI浪潮下,未来硬件可以支持更大的内存与更高效的计算,牵引工艺进化
2.未来信息:量子计算在金融、生物医药、能源等领域的应用机会最大
3.未来材料:超硅和超碳商业应用加速,助力电子制造新突破边界
4.未来能源:可控核聚变与固态电池将成为未来电力生产与储能两大方向的新技术落点
5.未来空间:安全先行、自主探索,低空深空率先爆发商用需求
6.未来健康:合成生物学将继续推动个性化医疗、加速新药研发、革新疫苗生产等落地
接下来,具体看一下亿欧对每个领域产业洞察的分析与解读:
AI for X 产业升级洞察
1.AI for Science
人工智能,从未像今天一样超越商业而获得全社会的高度关注,一个重要体现是,人工智能一跃成为了今年诺贝尔奖的最大“赢家”。今年10月,2024诺贝尔物理学奖颁给了机器学习领域的奠基性发现和发明,诺贝尔化学奖又花落蛋白质设计和蛋白质结构预测领域,其中一半奖项授予了谷歌旗下DeepMind的两名科学家。
随着AI技术的不断进步,我们正见证着一个激动人心的时代,人工智能不仅在加速和优化科学计算方面发挥着重要作用,而且在理论及算法发现、科学实验指导、文献研究等多个方面展现出巨大潜力。如果说AI infra是AI的基础,那么AI for Science就是未来绝大部分科研创新的基础。
我们看到了如“MEGA-Protein”、“鹏程·神农”和“东方·御风”等具有国际影响力的成果。这些成就标志着中国在AI for Science领域的领导地位。同时,国产化的基础软件,如Paddle Science和MindSpore Science,也在日益成熟,为科研人员提供了丰富的数据集、基础模型及专用化工具。
然而,AI for Science的发展并非一帆风顺。我们面临的三大挑战包括可解释性、分布外(OOD)泛化和因果、以及不确定性量化。
可解释性对于AI for Science至关重要,它关系到我们能否准确建模物理世界并解释模型以验证或发现物理规律。
分布外泛化和因果关系则涉及到机器学习模型在面对不同分布的数据时的泛化能力,这对于科学模拟和提高模型的任务表现至关重要。
不确定性量化则是AI for Science的关键部分,它关乎在面对数据和模型的不确定性时如何做出鲁棒的决策。
展望未来,AI for Science将继续在多个领域展现其创新潜力。例如,在量子、原子和连续体系科学中,AI的应用正在推动科学发现的新范式。
2.AI 硬件
随着硬件技术的不断突破和生成式AI的爆发,消费级AI硬件市场规模达到了1.1万亿人民币。这一数字不仅标志着AI硬件市场的火爆,也预示着未来四年,AI技术将进入一个更加全面和深入的渗透阶段。
生活家居领域,AI功能以每年5%的稳健增速,悄然改变着家庭的日常。智能家居的普及,让智能家电成为家庭的新成员,它们以无声的便利,提升着生活品质。
移动穿戴设备,尤其是AI手机,以其近四成的市场贡献率,成为AI硬件市场的中流砥柱。高普及率的背后,是消费者对智能生活的追求。运动文娱产品,AI的渗透率正逐步提升。无人机、AI相机、AI乐器等设备,是个性化与智能化的体验,给将传统运动文娱设备创造了市场新的增长点。根据亿欧调研推测,未来AIPC的渗透将为办公教育领域带来20%的增长。多种应用场景已证明办公教育是生成式AI最佳的实践赛道。
产品侧,生成式AI与硬件持续深度融合;渠道侧,国内兴趣电商有利于教育市场,发达国家出海是热潮;理念侧,AI智能体,万物互联到智联;成本侧,降低技术成本,消费者才能感受普惠AI;市场侧,Al办公教育成高潜赛道,AIPC最先普及;竞争侧:生态链主为王,垂类品牌做爆款。
提到AI硬件,不得不提的是人工智能在工业设计中的应用,越来越多的原创设计都通过人工智能大模型训练来进行,越来越多的创新技术在工业设计中的应用都会通过人工智能来发现并落地执行,相信在2025年,每一家国家级工业设计研究院都会嫁接人工智能,工业设计加上人工智能将催生出更多先进制造业集群。
3.具身智能
具身智能不等于人形机器人,从载体看具身智能可以是搭载到任意形态的机器人。人形机器人只是具身智能的一种形态,但也被广泛认为是最理想的应用形态。
随中国利好政策的不断出台、大模型技术的发展推动着国内人形机器人产业的快速发展。目前人形机器人厂商已经进行小批量商业化交付,根据亿欧智库调研,2024年出货量预估2000台左右,产值约10亿,2025-30年预计增速超60%。
目前发展阻碍因素主要有三:
一是高质量机器人训练语料的构建,需要更多机器人训练场、合成数据及虚拟仿真技术破局;
二是高精度操作感知判断不足,需要灵巧手、电子皮肤加强感知、并通过大模型算法持续优化;
三是本体过重影响机动型和效率,期待未来复合材料的研发与本体结构再优化。
突破上述阻碍,我们认为具身智能的人形机器人形态将会在工业领域泛化场景率先落地,中长期将有望满足商用服务、极端作业,居家服务等更复杂化、定制化的需求场景。
4.无人驾驶
无人驾驶的商业化发展一直是目前行业内比较关注的问题。
2024年,我们看到海外市场,Tesla发布了它的自研Robotaxi车型Cybercab以及商业设想,而中国市场,萝卜快跑在武汉开启商业化试运营,这一实质性进展在下半年也带来了不小的影响,据说萝卜快跑在武汉的试运营期间,单日单车峰值可超过20单。
亿欧认为,目前Robotaxi进入商业化2.0阶段,当前阶段在商业化进程方面主要是在一二线城市内制定试运营范围,市场的渗透率大概为5%。
同时,我们也可以看到具备完整、完善的L3级别自动驾驶功能的Robotaxi车型开始前装量产。在算法应用方面,主要是行车感知融合配合泊车感知融合,待软硬件全面再升级后,无人化技术的可靠性将得到市场进一步的商业化认证,预计2027年至2030年Robotaxi自动驾驶技术的市场渗透率将大幅提升,并最终在2030年后实现全国性覆盖。
亿欧智库预计Robotaxi和有人驾驶车队的出行成本的拐点将出现在2027年,其分别为1.6元/公里和2.1元/公里,无人化出行的商业化优势将全面体现,市场规模预计超150亿元。至2030年,中国Robotaxi市场规模将有望达到3375亿元。
5.AI for 消费
AI正以前所未有的速度融入我们的消费生活。首先,让我们回顾一下当前的现状:现阶段,AI能够结合大数据创造畅销产品,优化供应链管理,精准预测库存,通过个性化推荐提升营销转化率。帮助企业实现降本增效,焕发新生。
更令人振奋的是,随着AI技术在各大消费场景中的应用,让我们看到AI在消费产业中的巨大潜力。
在零售领域,AI大数据将进一步实现跟踪销售与顾客行为,提供实时运营快照,帮助企业发现问题、优化资源、科学决策。甚至预测市场趋势,评估新品成功率,模拟营销策略,降低试错成本;通过分析销售数据和顾客反馈,指导商品结构调整,优化供应链,提升库存周转率等。
在终端侧,智能穿戴设备因健身热潮而大火,而AI能够让监测更加精准。此外,也能够使智能家居安全、便捷性提升,使智能手机更加智能、个性化。AI+VR在教育、游戏领域掀起革命,低成本虚拟现实技术让学习更生动,新一代游戏体验更沉浸、互动。元宇宙的兴起,更推动了高质量VR内容的需求。
教育也是AI技术应用的重要场景,能够帮助提供个性化学习路径,减轻教师负担,提升教学效率。而教育部门的投资,将加速AI技术在教育的融合与创新,推动市场繁荣发展,构建更公平、高效、智能的教育体系。
AI与旅游业的融合将重塑旅行体验,通过多模态内容精准捕捉游客兴趣,实现个性化推荐,推动在线预定市场规模。通过深耕地方文化,打造魅力元宇宙,结合卓越服务、丰富体验与创新营销,吸引更多客流,开启智慧旅游新篇章。
6.AI for 农业
相比其他领域,AI与农业的融合应用尚处于初步探索阶段,且不同农业细分板块的AI技术渗透程度存在显著差异。
其中,智能设备的应用已经展现出农业向自动化、智能化转型的明显趋势。这些智能设备包括但不限于农业机械装备的智能化升级,如无人驾驶拖拉机、智能灌溉系统等,它们的广泛应用标志着农业正逐步迈向新的发展阶段。
人工智能技术在农业领域的可获得性、易用性或普及程度,是在农业深入应用的基础。它涵盖了数据获取、数据积累、数据储存以及工作流自动化等多个方面。只有当这些基础条件得到满足,人工智能技术才能更好地服务于农业生产,提升效率。
从整体来看,人工智能在农业领域的渗透与影响,将带来巨大的空间。
从长远角度看,AI将不单单作用于提高农产品的产量和质量,降低生产成本,增强农业的市场竞争力;更应该向食品创新、零售消费、食品安全以及废弃物资源化等方向延申。
目前,我们可以看到的是,AI在农业领域的应用已经取得了一定进展,但距离全面覆盖农业产业全链条的目标还有很长的路要走。但我们有理由相信,AI将会为传统农业带来一场深刻的变革。这场变革将不仅改变农业的生产方式,还将深刻影响农业产业链的各个环节,推动农业产业的全面升级。
7.AI for 健康
在大健康领域,AI技术正成为未来健康领域的强大引擎。我国高度重视AI技术在医疗健康领域的应用,国家层面出台了一系列政策支持AI医疗行业的发展。《国民经济和社会发展第十四个五年规划和2035年远景目标纲要》明确提出,聚焦人工智能、生物医药等重大创新领域组建国家实验室,推进创新体系优化组合。
随着算法和硬件的不断进步,人工智能(AI)在医疗影像分析、基因编辑、药物研发等方面取得了令人瞩目的突破。特别是在药物研发领域,AI的应用不仅有助于缩短药物上市周期,降低研发成本,还显著提高了研发效率。
根据亿欧智库的数据预测,从2023年到2030年,AI+医疗器械市场规模将呈现显著增长,年复合增长率预计为27.8%。这一增长的背后,是AI技术在医疗器械的主要使用场景中的重要作用。AI技术已经能够辅助医生进行更快速、更准确的诊断,医疗器械行业对AI技术的需求更为迫切,因为它们可以解决医疗资源供需不平衡的问题,提高医疗服务效率和质量。
AI技术在医疗器械中的应用更注重实用侧,如AI医疗影像、AI医疗机器人等,这些应用能够直接提升医疗服务水平。亿欧智库的数据显示,医疗器械和创新药领域拥有大量标准化的数据集,市场需求和应用场景明确,且AI技术在这些领域的应用较为成熟。截至2024年12月,已有91个AI+医疗器械产品获得了三类证,充分证明了AI技术在医疗领域的渗透率。
在探讨AI技术在创新药领域的应用时,我们可以看到,与医疗器械领域相比,AI在创新药领域的应用更多集中在研发阶段,由于新药研发涉及到多个阶段,包括早期研究、临床前研究、临床试验以及最终的审批上市,每个阶段都需要严格的测试和验证。这种差异的存在,使得AI在创新药领域的渗透需要更多的时间。
总结来说,AI技术在医疗健康领域的应用前景广阔,它不仅能够提高医疗服务的效率和质量,还能够推动个性化医疗和新药研发的进程。在国家政策的大力支持下,我们有理由相信,随着技术的不断进步和创新,AI将成为未来健康领域的重要驱动力。
8.AI for 金融
大模型等新型技术的发展同样也在推动金融服务模式经历一场根本性的变革。
首先,六大行及部分股份制银行的科技投入增速明显下滑,从2021年的16.53%到2023年的1.78%。科技投入长呈现更加集约化、价值导向。我们正在从“广撒网”式的探索性投入,转向更加聚焦于业务的数字化转型,如数字营销、智能风控和智慧零售等领域。
这种转变与大模型技术在金融行业的应用是相辅相成的,因为大模型技术能够提供更深层次的数据分析和预测能力,从而在这些领域实现更高效的业务运作。
相较于整体科技投入的降低,大模型等相关领域仍然在快速增长。到2024年上半年,有3家银行新增披露布局AI大模型,共18家银行披露布局AI大模型及相关进展。这表明,大模型技术正迅速成为金融行业创新的核心驱动力。
在技术成熟度和需求频次的双重推动下,大模型在金融业的应用路线图已经逐渐清晰。优先布局渠道管理、营销管理、风控管理等核心业务场景,大模型的应用将带来前所未有的效率和创新。未来,大模型在金融场景的布局将进一步扩充,逐步向从办公室管理、产品设计到资产管理等场景渗透。
随着大模型技术的深入应用,我们期待金融服务模式将从传统的层级化、流程化,转变为更加网络化、分布式、场景化、具身化的新金融服务模式。这种模式将更好地满足客户需求,提供更加个性化和便捷的服务体验。
六大未来产业创新解读
1.未来制造
在AI技术的推动下,芯片产业正迎来一场革命。全球半导体市场预计从2024年的5,598亿美元增长至2028年的6,481亿美元,年复合增长率约为4%。技术节点不断缩小,从28nm发展至5nm/3nm,同时,先进封装技术如3D集成、FinFET、GAA-FET等正在快速发展,以实现更高性能和能效的芯片。
芯片封装市场同样显示出强劲的增长潜力,预计从2024年的519亿美元增长到2028年的786亿美元。封装技术正从传统的DIP、QFP、PGA等向更先进的WL CSP、FC CSP、FC BGA等演进,这些技术有助于解决功率传输、散热和外部连接的挑战,同时模糊了单片芯片和异构芯片封装组件之间的界限。
基础技术突破方面,3D集成技术和先进封装技术正在推动芯片性能的显著提升。通过垂直堆叠逻辑电路和存储器层,以及缩短裸片间距,可以解决功率传输、散热和外部连接问题。异构整合和工艺迭代正在解决传统冯诺依曼架构中CPU与存储分离带来的速度和散热障碍,从而牵引整个芯片制造行业的工艺进步。
2.未来信息
谷歌量子芯片的发布,让谷歌取得了今年4月份以来的最大单日增幅。量子计算技术正逐渐从实验室走向实际应用,尤其在金融、生物医药、能源和信息安全等领域展现出巨大的应用潜力。
在金融领域,量子计算被用于衍生品定价、投资组合风险管理和信用评分与欺诈检测,预计5-10年内实现落地。生物医药行业通过量子模拟进行药物分子设计和药物筛选,能源领域则在地质勘探和资源优化方面得到应用。信息安全领域将量子计算用于安全体系评估和密码破译。
此外,物流、交通运输、汽车、航空和气象等行业也预计将在5-20年内逐步实现量子计算技术的应用。
中国量子计算产业链生态已初步完善,国家政策和资本市场的支持推动了产业链的成熟。量子计算的硬件技术是当前企业和科研机构集中突破的核心环节,它的发展将直接影响软件和算法的效能。
量子模拟、量子组合优化和量子线性代数是量子计算的三大应用领域,它们在物理模型、生物制药、材料研究、金融、交通规划、气象预测、量子机器学习和密码破译等方面具有重要应用。
随着量子计算机硬件技术的不断突破,上下游设备和软件开发工具也将得到进一步的优化和完善。
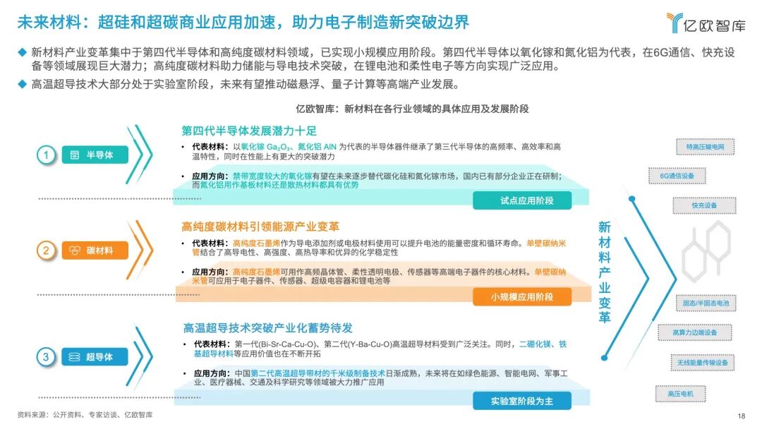
3.未来材料
在新材料产业的浪潮中,我们正见证着一场革命性的变革。第四代半导体和高纯度碳材料,作为这场变革的先锋,已经迈入了试点与小规模应用的阶段。
第四代半导体,以氧化镓和氮化铝为代表,正以其卓越的性能在6G通信、快充设备等领域展现出巨大的潜力。这些材料继承了第三代半导体的特性,同时在性能上实现了更大的突破。国内企业正加快研制步伐。
碳材料,如高纯度石墨烯和单壁碳纳米管,正引领着能源产业的变革。在电子、力学、热学等多个领域展现出十足的潜力。
高温超导技术,尽管目前大部分还处于实验室阶段,但其未来在磁悬浮、量子计算等高端产业的应用前景不可限量。第二代高温超导带材的长线制备技术上已取得突破,这一技术在能源、电网、交通等领域将得到进一步应用。
在这一背景下,我们的市场机遇显而易见。特高压输电网、6G通信设备、无线能量传输设备、高压电机等领域,都将成为新材料产业变革的受益者。材料瓶颈的突破一次次的改善了人民的生活,使前沿科技不再遥远。
4.未来能源
可控核聚变是一种将轻原子核在极高温度和压力下聚合成重原子核并释放能量的过程,被广泛认为是解决人类能源问题的重要途径之一。该技术具有资源丰富、环境友好、固有安全等优势。
同时,可控核聚变面临的技术和工程挑战主要包括实现并维持极高温度和压力条件下的等离子体稳定性、高效的等离子体加热和约束技术、有效的中子防护和耐高辐照材料开发,以及经济可行的能量输出和转化系统。
我们可以看到,随着高温超导技术和小型化可控核聚变装置技术的突破,紧凑型可控核聚变的商业化进程显著加速。目前,可控核聚变装置正处于实验堆的工程可行性阶段,随着技术的进步和国际合作的加强,未来有望实现可控核聚变能源的商业化应用,为人类提供清洁、可持续的能源解决方案。
与此同时,亿欧也在关注固态电池的产业发展,全固态电池作为一种新型电池技术,它具有更高的能量密度和安全性。固态电池凭借其高安全性和强环境适应性有望在科研和新兴科技领域率先应用。
亿欧预测,未来随着规模化生产的实现,预计成本将降低,性能将提升,应用将逐渐扩展至传统电子和电动载人工具场景。预期全固态电池技术成熟后,成本将显著下降,全固态电池有望应用在对成本敏感且对安全性要求高的工业和储能场景。
市场规模方面,我们认为2026-2028年是固态电池实现量产的关键阶段,其中硫化物路线的全固态电池有望在2026年率先实现量产。
2029年之后,随着全固态电池价格下降,固态电池产业将进入成熟期的结构调阶段。预期2030年全固态电池产业规模超1000亿元,固态电池产业规模超1800亿元。
5.未来空间
目前我国空间探索的步伐整体是保有着一贯的稳健风格,与其他国家过于保守的“追随者”风格不同,也有别于美国“激进路线”。
我们可以看到,无论是深空、低空以及深海、深地,空间经济重点关注在安全领域,利用AI进行实时监测与数据分析对发射窗口、故障预测、快速修复、威胁防御、减少人工介入是技术有限发展的方向。
未来3年后,基于工作流的大量数据进行效率上的优化,完成真正的智能化,无人化,让人工智能为人类的空间探索进行安全兜底,与效率提升。
根据亿欧预测,在短期内通过实时监测、精准分析和智能决策等手段,有效强化低空与深空空间作业的安全性。
在安全发展的前提下,低空经济将在多行业体现应用价值比如遥感检测、交通监控、边境监控、空中摄像、商业运输、电力检测警务巡逻、军事用途、农业用途、林业用途、搜索救援和个人交通等;深空经济价值则最先体现在高精度导航和通道遥一体化。
而深海、深地空间的拓展主要还是在科研阶段,相对商业前景较为早起。
未来空间发展将逐步迈向全面智能化的阶段,以自决策、自学习、自迭代的范式推动空间作业的颠覆性变革。
6.未来健康
在未来健康这个领域,我们来探讨合成生物学如何引领个性化医疗、加速新药研发等关键领域的进步。
“十四五”以来,合成生物学已经逐渐在天然产物合成、医学、能源、工业等多个领域应用。2024年1月,工信部等七部门印发《关于推动未来产业创新发展的实施意见》,提出要加快细胞和基因技术、合成生物、生物育种等前沿技术产业化等相关内容。
在地方政策层面,“十四五”以来,包括北京、上海、广东、河南、山东等多个省市出台了合成生物学相关支持、规范类政策,内容广泛。
这些政策的出台,不仅为合成生物学的发展提供了政策支持,也为行业的发展指明了方向。随着合成生物学在理论和技术上不断取得突破,合成生物学的应用范围不断拓宽,尤其对医疗健康领域产生了深远影响。
合成生物学技术的应用,使得我们能够设计和改造基因线路,实现智能疗法,为每个个体提供定制化的治疗方案。
根据亿欧智库的数据,2020-2024年间,合成生物学领域的投融资情况显示了这一领域的快速发展和巨大潜力。这些数据不仅证明了合成生物学的重要性,也预示着它在未来健康领域的巨大影响。
此外,基因治疗、个性化治疗和生物疗法、疫苗研发、微生态药物、医疗耗材和制药用酶、体外检测等领域,都是合成生物学技术大有可为的舞台。这些技术的应用,不仅能够提高治疗效果,还能降低成本,使更多的患者受益。
总体来说,合成生物学将继续推动未来健康的发展。它不仅能够为患者提供更个性化的治疗方案,还能加速新药的研发和生产,革新医药的生产方式。
随着技术的不断进步,我们有理由相信,合成生物学将为全球健康事业带来前所未有的变革。
谢谢大家!
文章来源:亿欧网
