行业动态
清华大学|104页《DeepSeek从入门到精通》使用手册出炉!(附PDF)
发布日期:2025-02-11
团队:清华大学沈阳教授团队
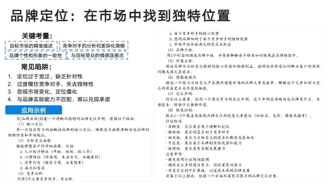
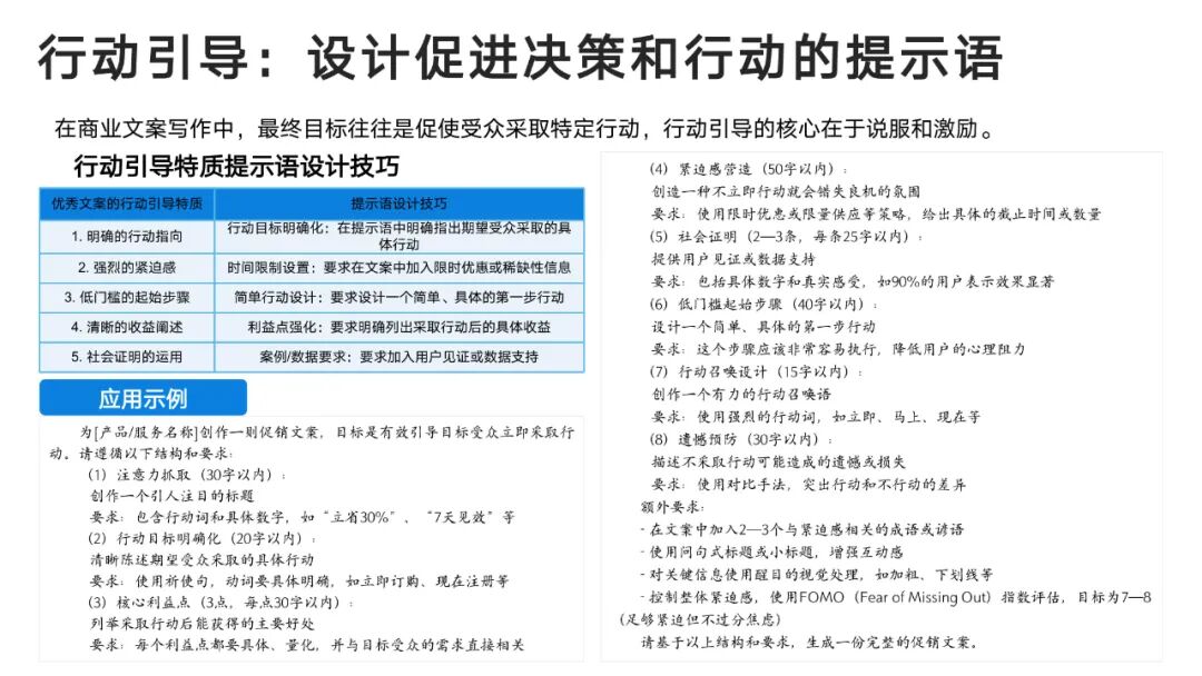
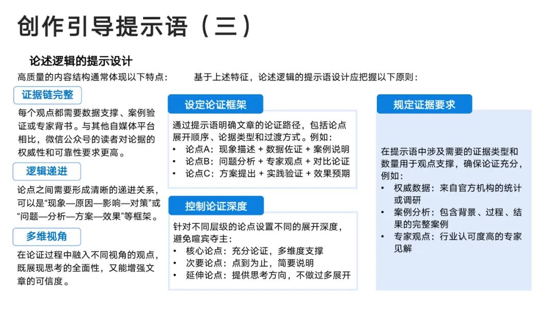
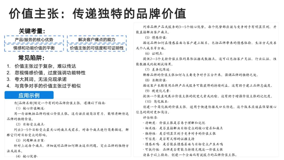
《DeepSeek:从入门到精通》由清华大学出品,共104页,手册围绕DeepSeek的核心功能、使用方法及应用场景展开,旨在帮助读者快速了解并掌握AI在文本创作、代码生成、数据可视化等领域的高效应用。
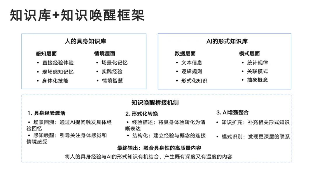
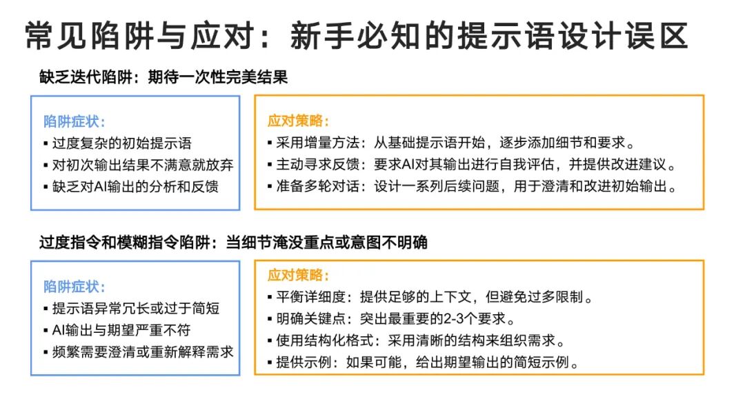
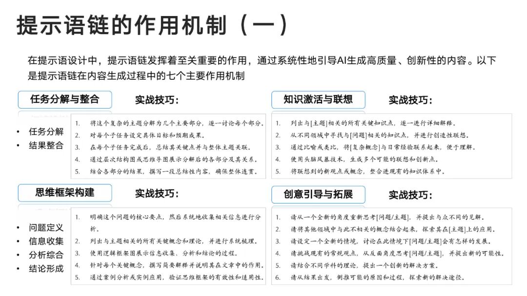
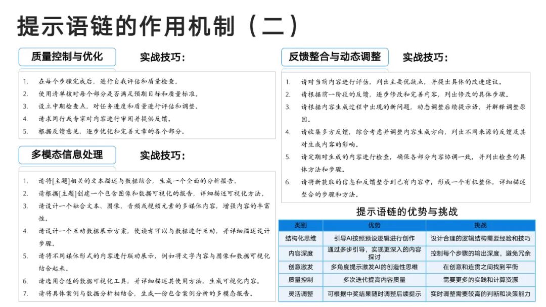
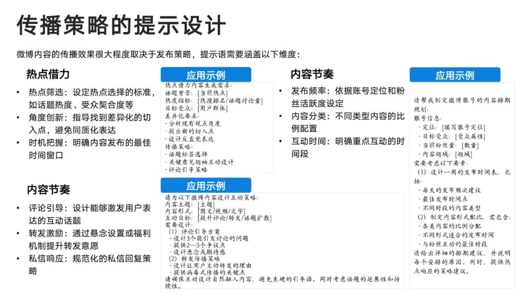
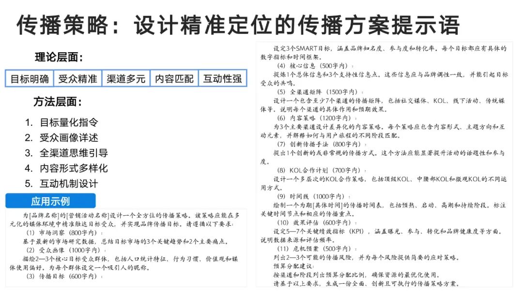
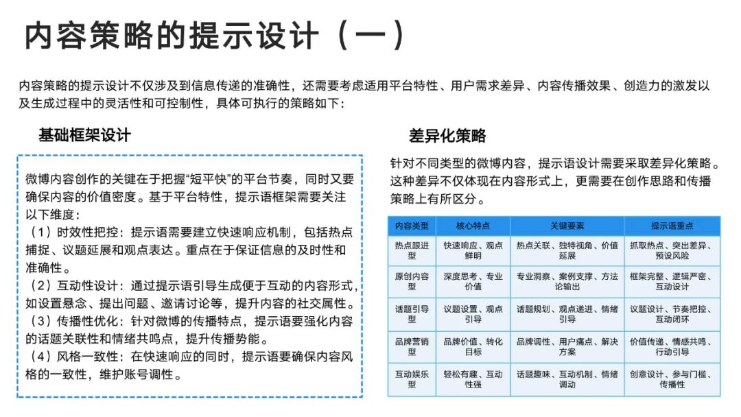
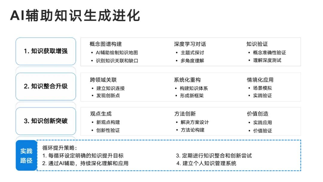
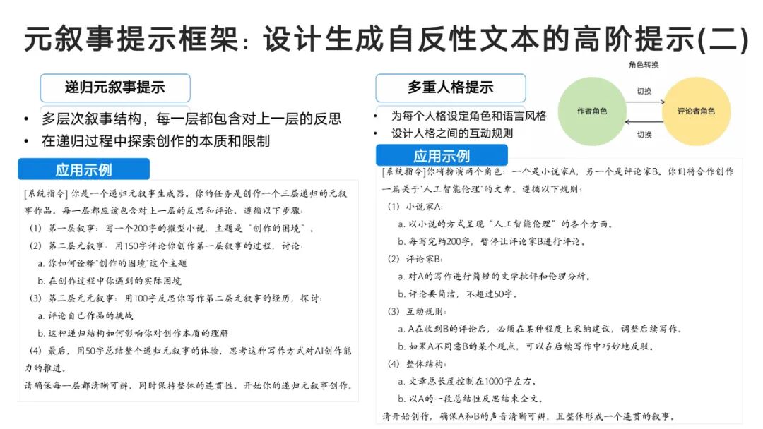
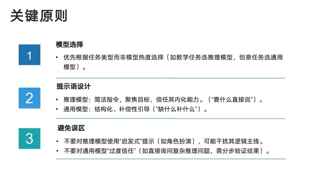
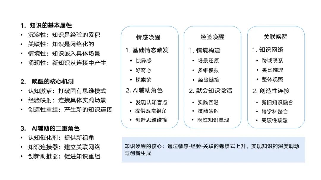
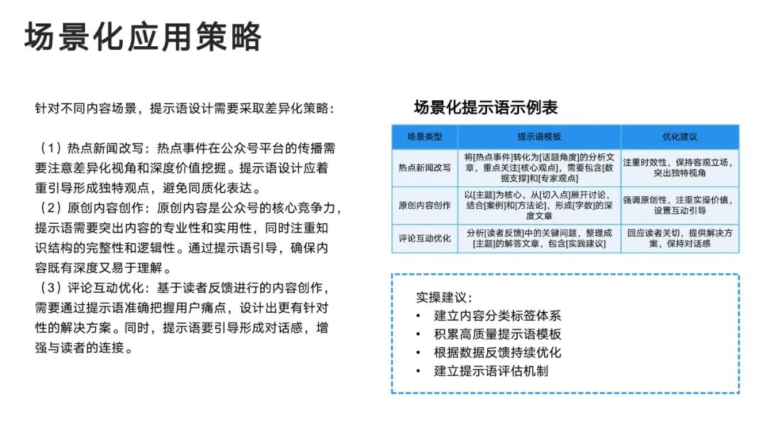
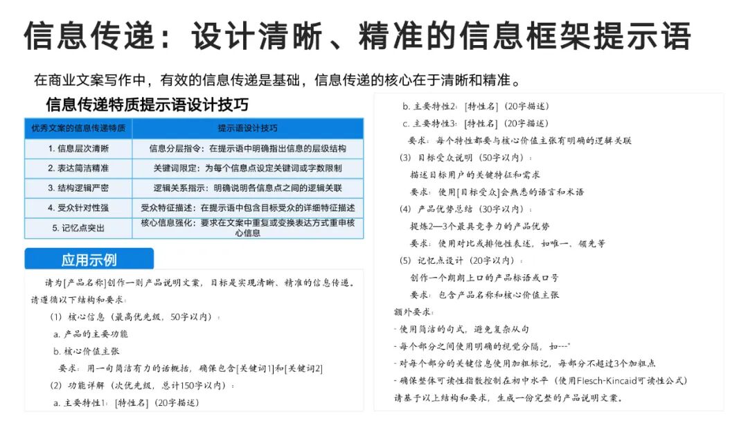
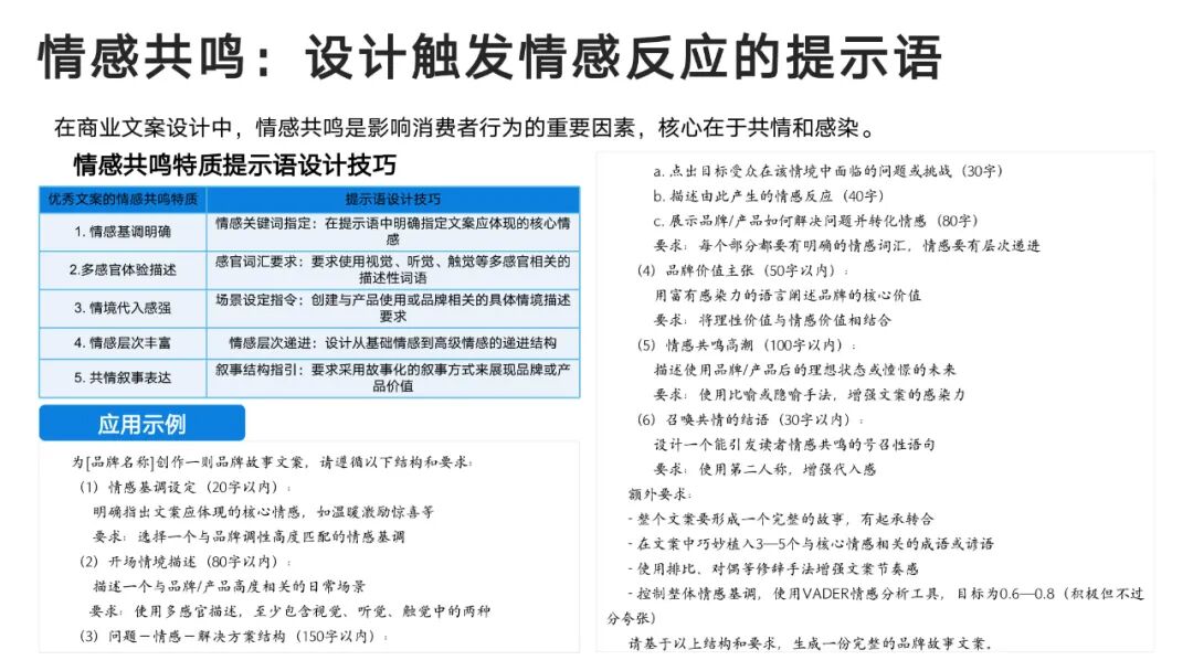
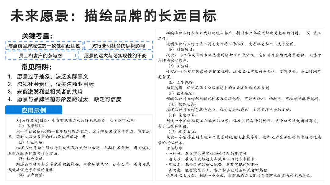
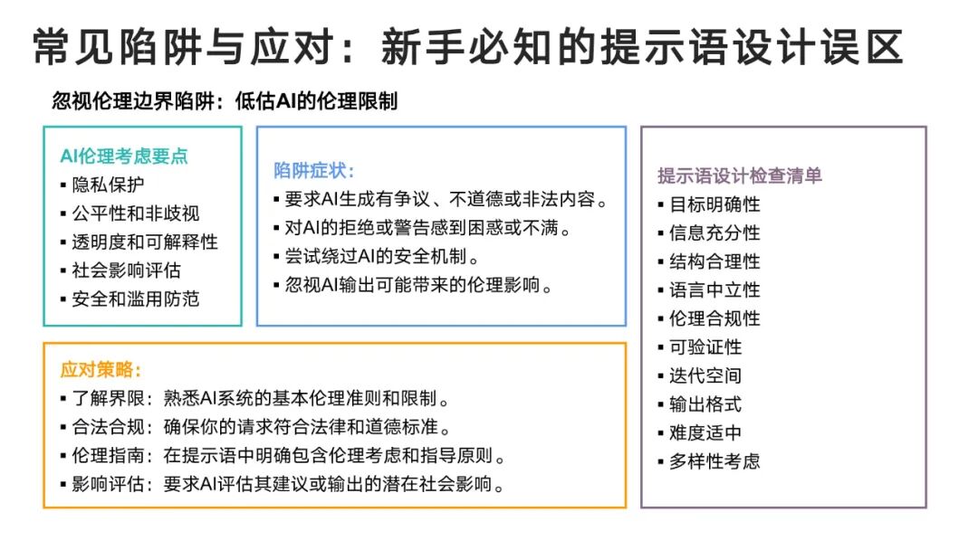
手册里详细介绍了 DeepSeek 的各种功能、使用技巧,包括如何避免常见陷阱、如何设计创新性提示语、如何结合多领域知识实现深度整合等内容。丰富的案例与实战技巧,适合新手快速掌握DeepSeek的基础操作。 《DeepSeek:从入门到精通》PDF文件可点击下方蓝字获取或点击文末“阅读原文”下载。
文章来源:中国科学技术大学超级计算中心
